万字干货AI做短剧实操教学 ,小白也能做AI短剧(附AI工具清单+提示词)
整理了AI做短剧工具清单+提示词⬇️要看到最后哦
短剧爆火的当下,如何用AI一键完成从剧本创意到视频落地?今天就手把手带你玩转AI短剧创作全流程。

AI短剧制作不仅提高了生产效率,更降低了创作门槛,人人都能轻松打造精彩内容。这篇文章通俗易懂,并且整理了超全面的AI提示词+AI工具清单(见文末),即使你是零基础的小白,也能跟着快速上手!
一、明确短剧创作要素
首先,我们要明确,用AI制作短剧,与普通视频创作本质相同,核心要素包括:
- 剧本创作
- 视觉画面
- 图生视频
- 音频制作
- 后期剪辑

但短剧的特殊之处在于对故事性和镜头语言要求更高,要避免画面单调(俗称PPT感),努力追求电影级别的质感。
以我近期创作的一部围绕鹿、狼和人三者展开,以“生存”为主题的短剧为例。主要难点在于如何保证角色形象和叙事逻辑的一致性,AI工具很好地帮我解决了这个问题。
二、策划阶段:用AI生成剧本与分镜
1、故事设定
我的剧本大致内容如下:
冬日清晨,一只饥饿的公鹿寻找食物时遭遇狼群追逐。经历激烈的追捕后,公鹿艰难逃脱,却意外被人类猎杀。最终镜头切换到温馨家庭晚餐,鹿头作为装饰挂在墙上,一家人开心地合影。
2、AI辅助剧本创作
- 明确短剧类型:首先确定方向,如科幻、爱情、悬疑或纪录片,并决定是动画还是写实风格。
- 剧本细化:通过DeepSeek、豆包等AI工具,输入详细的提示词(人物年龄、性别、故事起因、地点、时间、结果等),AI快速生成剧本大纲,并根据关键场景和角色风格进一步细化,甚至可生成精准对白。

提示词如下:
请帮我写一个【悬疑】短剧,主角是一位【25岁左右的女性】,因【夜晚听见奇怪声音】展开故事。故事发生在【郊区别墅】,她经历了【神秘事件后发现真相】,故事时长【10分钟】。
3、制作分镜表
- 确定分镜元素:景别(全景、近景、中景)、镜头角度(正面、俯视等)、人物构图(外貌、穿着)、画面背景(地点、场景描述)等。

- AI生成分镜:DeepSeek可以根据剧本生成表格化的分镜脚本,包含每个场景的描述、镜头运动、关键音效,甚至直接生成MidJourney英文提示词用于视觉素材制作。
分镜表格明确以下细节:
- 画面描述
- 镜头运镜
- 音效提示
这样能清晰指导后续视频制作过程,避免混乱。


三、创意制作阶段
1、视觉画面生成
- AI图像生成:使用MidJourney、WHEE等AI图像工具,输入详细提示词(风格统一、场景明确、角色动作丰富),生成视觉效果极佳的画面素材。
- 文生图细节要求:角色一致性、风格一致性、场景一致性,可选用宫崎骏风格、梦幻粒子效果或赛博朋克风格等,保证每个场景风格高度统一。

下面为大家整理了文生图几种通用风格的提示词。最终我选择了逼真画面风格,能更好呈现故事的真实感与张力。

给大家整理了一些图片生成工具:MidJouney、即梦、可灵的可图、Flux可以根据自身需求选择。这些超强的AI工具合集已打包,长按下图扫码添加小助手领取。

2、图生视频
图生视频会运用到的AI视频技术包括:生成视频—首尾帧—主体参考—运镜参考—导出高清视频。

如果这部分无从下手,还可以借助AI大模型进一步生成【图生视频】提示词表格:
提示词如下:
提示词初级版:根据每个画面描述,生成的中文画面提示词和图生视频提示词,用表格输出。
高阶版:[主体描述]正在[动态设计],[场景构建]中呈现[环境动态]。采用[运镜方案],营造[意境形容词]的视觉氛围。
示例:主体【狼群】正在【森林中快速奔跑】,场景【冬季雪景】,运镜方式【跟随拍摄】,营造【紧张刺激】的视觉氛围。
更多AI生成视频工具,请移步我的这篇知乎文章:
我对市面上现有AI生成视频工具进行了详细的盘点,大家可以按需选择。
3、音频(背景音乐与音效)
- AI生成音乐音效:通过Suno平台或Audacity进行AI音乐创作,输入特定的剧情和情绪关键词即可生成契合的BGM。
- 音效素材推荐:剪映音效库、Udio、Pixabay、爱给等免费资源平台快速获取符合剧情需求的音效素材。

- 下面以Suno生成为例:
1.勾选“Instrumental”无歌词模式。
2.输入描述故事氛围的关键词即可快速生成背景音乐。
注意:AI生成音乐未必一次完美,多试几次再通过后期剪辑优化效果。
四、后期制作与画质优化
将AI生成的素材与音乐导入剪辑软件(推荐剪映),按分镜表的指引完成剪辑、拼接、特效添加,让短剧流畅自然、富有节奏感。

1.视频后期剪辑
根据前期确定的分镜脚本表格,进行后期视频合成与剪辑。
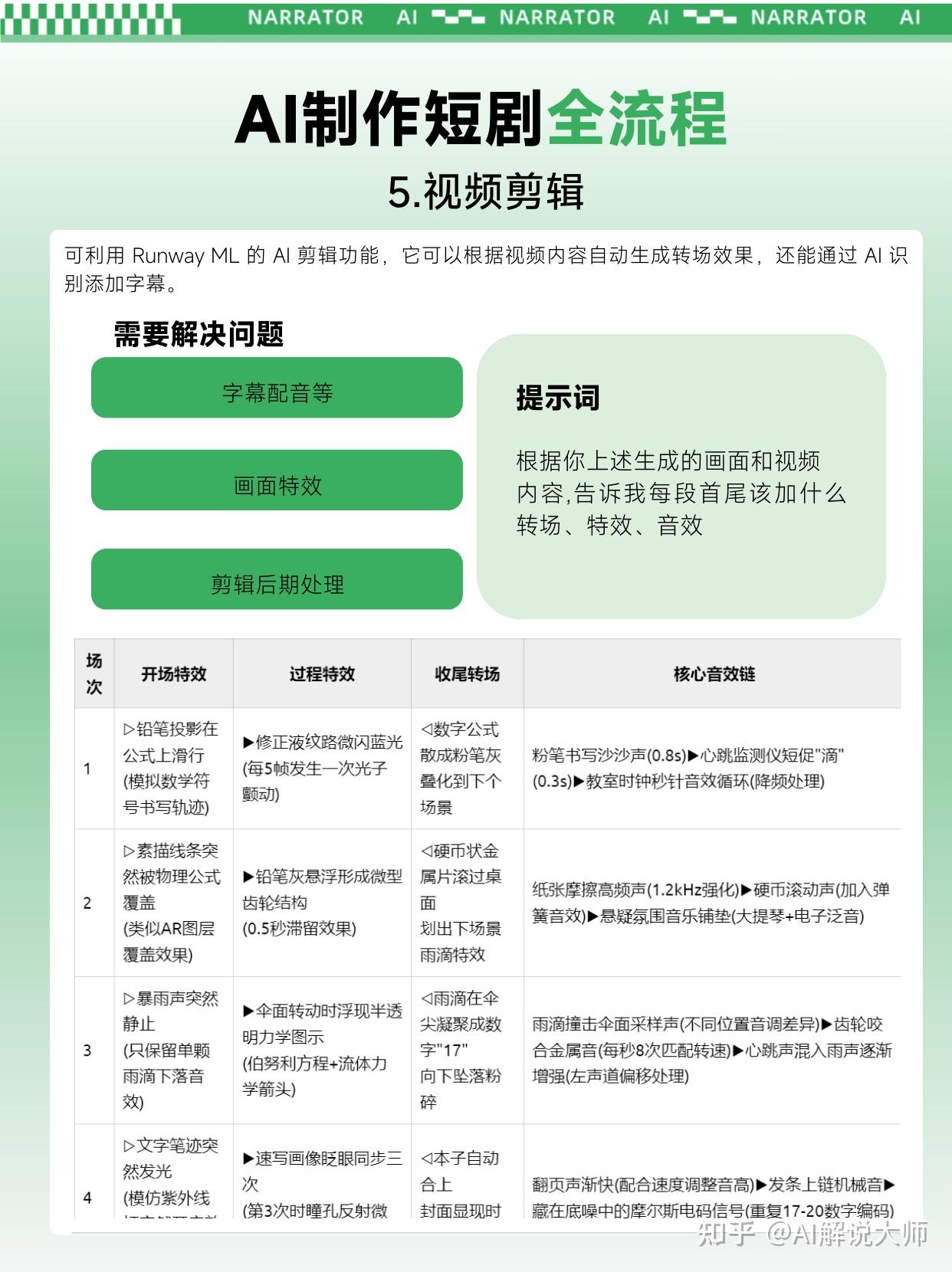
- AI自动剪辑:利用Runway ML、剪映等工具,自动识别画面内容生成转场、特效。
- 具体剪辑优化:增加字幕、特效包装、核心音效链优化(如书写沙沙声、雨滴落地声增强、场景音效融合)

2.视频画质增强
使用Wink对视频进行补帧和无损放大,画质轻松升级至2K或4K,观感明显提升。

五、短剧包装与推广
1. 制作吸睛封面
AI可根据剧情自动推荐最佳视觉画面生成封面,提高点击转化。

2. 撰写标题和描述
AI工具(如DeepSeek)帮助创作精准吸引观众兴趣的短剧标题及简介文案。
3. 投放与付费建议
AI分析平台数据(历史播放率、用户画像、兴趣点),智能制定投放策略,确定最佳推广时段与目标观众,帮助短剧精准获客。

六、创作心得与技巧分享
- 本次创作中,剧本是重中之重。好的故事设定与逻辑清晰的叙事,决定了短剧成功与否。
- AI生成动物打斗场景效果惊艳,但偶尔也会出错(例如出现长鹿角的狼)。解决办法是多次生成、人工PS或拼图。
- 相比传统实拍,AI生成节省大量时间成本,不受场地与设备限制,快速高效,非常适合个人创作者和中小团队。
- 如果你想尝试短剧推广,不妨试试AI解说大师,AI一键剪辑短剧内容,轻松过原创,快速批量出片
给大家准备了AI短剧创作工具合集清单,非常全面,无论是初学者还是剪辑老手都能得到帮助,

